Product Summary
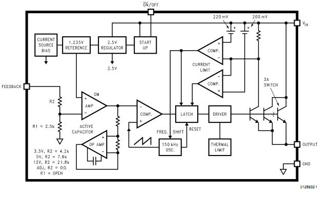
The LM2596SX-ADJ is a Voltage Regulator that provides all the active functions for a step-down (buck) switching regulator, capable of driving a 3A load with excellent line and load regulation. The LM2596SX-ADJ is available in fixed output voltages of 3.3V, 5V, 12V, and an adjustable output version. The LM2596SX-ADJ operates at a switching frequency of 150 kHz thus allowing smaller sized filter components than what would be needed with lower frequency switching regulators. Available in a standard 5-lead TO-220 package with several different lead bend options, and a 5-lead TO-263 surface mount package. The applications of the LM2596SX-ADJ are Simple high-efficiency step-down (buck) regulator, On-card switching regulators, Positive to negative converter.
Parametrics
LM2596SX-ADJ absolute maximum ratings: (1)Maximum Supply Voltage:45V; (2)ON /OFF Pin Input Voltage:-0.3 ≤ V ≤ +25V; (3)Feedback Pin Voltage:-0.3 ≤ V ≤+25V; (4)Output Voltage to Ground(Steady State):-1V; (5)Power Dissipation:Internally limited; (6)Storage Temperature Range:-65℃ to +150℃; (7)ESD Susceptibility: Human Body Model:2 kV; (8)Lead Temperature: Vapor Phase (60 sec.):+215℃, Infrared (10 sec.):+245℃; (9)Maximum Junction Temperature:+150℃.
Features
LM2596SX-ADJ features: (1)3.3V, 5V, 12V, and adjustable output versions; (2)Adjustable version output voltage range, 1.2V to 37V, ±4% max over line and load conditions; (3)Available in TO-220 and TO-263 packages; (4)Guaranteed 3A output load current; (5)Input voltage range up to 40V; (6)Requires only 4 external components; (7)Excellent line and load regulation specifications; (8)150 kHz fixed frequency internal oscillator; (9)TTL shutdown capability; (10)Low power standby mode, IQ typically 80 μA; (11)High efficiency; (12)Uses readily available standard inductors; (13)Thermal shutdown and current limit protection.
Diagrams

| Image | Part No | Mfg | Description | ![]() |
Pricing (USD) |
Quantity | ||||||||||||||
|---|---|---|---|---|---|---|---|---|---|---|---|---|---|---|---|---|---|---|---|---|
![]() |
![]() LM2596SX-ADJ |
![]() National Semiconductor (TI) |
![]() Switching Converters, Regulators & Controllers |
![]() Data Sheet |
![]()
|
|
||||||||||||||
![]() |
![]() LM2596SX-ADJ/NOPB |
![]() National Semiconductor (TI) |
![]() Switching Converters, Regulators & Controllers 150 KHZ 3A STEP-DOWN VLTG REG |
![]() Data Sheet |
![]()
|
|
||||||||||||||
(China (Mainland))










